Movies Database

A Class Project in Postgres + SQL, October - December 2021


Objective: The goal of this project is to practice the full circle of exploring a dataset. Exploring a dataset includes: designing, building, and using a database that reflects the description of the given dataset. The general steps can include but are not limited to: drawing an E/R diagram for the design of the database in order to perceive a visual of the database; writing SQL code in order to test, explore, query, and optimize the database; and summarizing the steps of the work with conclusions in order to report the entirety of the project. There are three phases to this project: 1) Design the database, 2) Build the database, 3) Use the database.

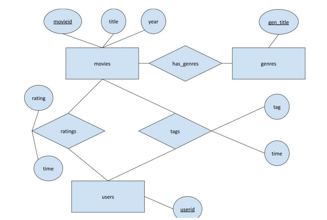
The dataset: The database is titled ‘movies’ with input files: movies.txt, size 490 KB; ratings.txt, size 229,596 KB; README.html, size 12 KB, and tags.txt, size 3,221 KB. ‘Movies’ has attributes: MovieID, Title, and Genres. ‘Ratings’ has attributes: UserID, MovieID, Rating, and Timestamp. And lastly, ‘Tags’ has attributes: UserID, MovieID, Tag, and Timestamp.

Outcomes: By completing this project, I will be able to design, build, and utilize a database from a dataset, including creating an E/R diagram, writing SQL code for testing and querying, and summarizing my process and findings. I will gain hands-on experience in the full lifecycle of database exploration, from initial design to final reporting.

Snipit of Report File.


Download Report File:











Contact

I also do freelancing Web Development! If you need a website made, feel free to reach out to inquire.

[email protected]

[email protected]

Based in San Francisco, CA 94118